各学院:
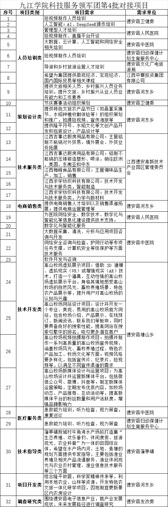
为贯彻落实《九江学院服务九江经济社会发展三年行动计划(2024-2026)》(九院党字〔2024〕66号)文件要求,通过科技服务领军团对德安县经济社会发展相关需求进行征集,确定以下32项为第4批社会服务项目,现面向全校发布项目信息。
请各学院根据项目需求,积极对接企业,做好项目洽谈及科技服务工作,科研处(社会服务办公室)将对项目实行跟踪管理。为保证项目对接质量,各学院结合专业特点,可每个项目推荐一名负责人,于2025年4月21日17:30前,报送《九江学院社会服务项目对接汇总表》(附件)纸质签字盖章版1份至厚德楼446,电子稿发电子邮箱:18776306@qq.com,不接受个人直接申报。
联系人:王老师 联系电话:8337993

科研处(社会服务办公室)
科技服务领军团(德安县)
2025年4月15日